Click here for model railway controls

Murton-Pike Systems PCBCAD design software 07967-527693

Email Murton-Pike Systems

pcb design software

*** PCBCAD software ***

*** 2026 versions out now ***

Click here for PCBCAD51 download.

Click here for PCBCAD51 demo video.

Touch screen compatible.

Fully supported product.
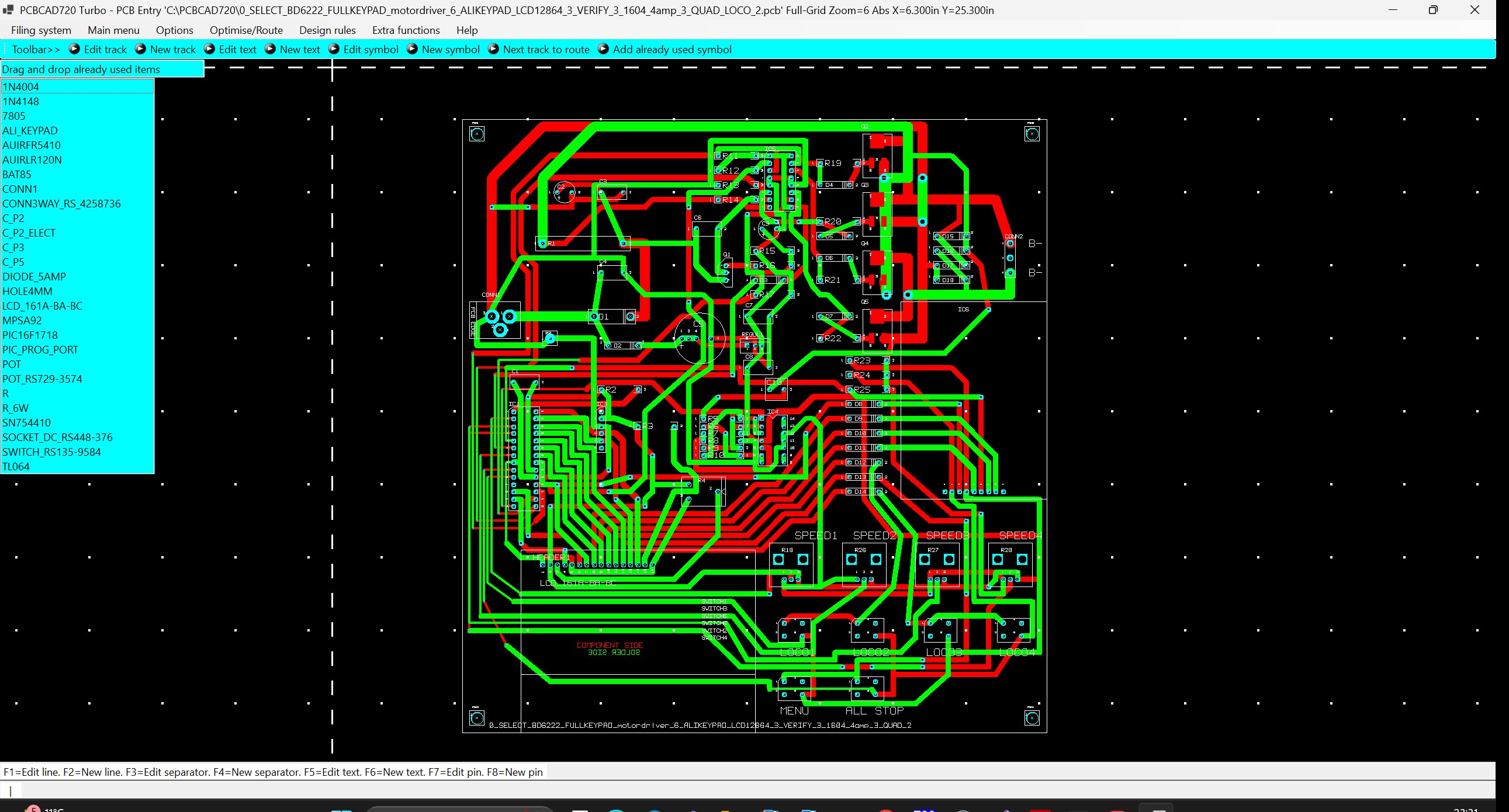
2026 Windows version of PCBCAD51 PCB DESIGN SOFTWARE with 127 LAYER AUTOROUTER.

Runs on Windows XP (SP3) , Windows Vista  and Windows 7, Windows 8 and Windows 10/11.

This is a mature product with no bug list, if I find a bug it is fixed immediately.

Support for this product is second to none, you are supported by the guy who wrote this software.

Schematic and PCB symbol designer wizards.
Auto creates SIL, DIL, BGA, circular and QUAD PCB footprints from your parameters.

Schematic entry with auto convert schematic to PCB ratsnest, unconnected pin scanner and single ended net scanner.

PCB entry with 127 layer rip up and retry auto-router with clearance and continuity check.

360 degree rotations of pcb components with obround pads.

Integrity checker, compares schematic and PCB for differences.

Component locater.

Parts list output.

Schematic/PCB component auto-renumbering and re-annotation.

RS274X Gerber file generator and NC/Excellon drill file generator.

Pick and place file generator with fiducial option.

3D PCB viewer module.

Output schematic to printer auto-sized.

Output PCB to printer in 4:1, 2:1 and 1:1 scaling, inversion and mirroring about x and y axis.

Merge schematics and merge PCB's.

Library scanners for fast component selection.

Gerber file viewer (PCBCAD51 files only)

Component locater, block-mode for repeats, shifts, rotations etc.

Net optimizer for shortest routes.

Auto component placers for minimum routing.

Recursive auto-autoplace, rotational autoplace and swap autoplacer.

Auto-place and route recursively function for lazy PCB design.

Unconnected pin scanner.

Forward annotation function from schematic to PCB.

Screen capture to bitmap file in schematic and PCB entry.

PCB's up to 50 by 50 inches.

127 copper layers.
127 resist layers.
Copper pours, each layer can be connected to a different NET.

2 silk layers (upper/lower)

Comes with basic symbol libraries, 4000, 7400, smd4000, smd7400 and general as standard.

User manual in each module


This is the full version and not a crippled, time limited or downsized version.

This is a fully integrated package and not a suite of amateur free programs cobbled together.

Fully supported package with email and phone help lines.

Note: This is the 2026 version and not an obsolete version.

 

PCB design software pcb design software PCB design software pcb design software PCB design software PCB design software

Count Your Users - SmallSEOTools